
質詢內容
1130430 | 打造核心生活機能城市,嘉義市刻不容緩
隨著華泰名品城落腳嘉義高鐵特區、台積電確定設廠嘉義科學園區,未來將在2028年啟用營運及投產,市民憂心嘉義市會被邊緣化,嘉義市議員鄭光宏30日呼籲市長及市府團隊應超前部署,持續擴大嘉市既有教育、醫療等優勢,打造成為周邊縣市、產業園區的『核心生活機能城市』。
去年底,全台OUTLET龍頭華泰名品城傳出將到中南部縣市拓點,吸引眾多縣市爭相爭取,今年確定落腳嘉義高鐵特區,距離高鐵嘉義站步行不到五分鐘,全區分成三期開發,預估明年動工,第一期將在2028年營運,2032年三期開發完成後,年營業額上看60億。 眾人引頸期盼的台積電,也在今年3月18日由行政院副院長鄭文燦親自宣布落腳嘉義科學園區,未來將設置兩座先進封裝廠,預計下月動工、2026年完工、2028年投產,預計量產後將創造3,000個工作機會。
面對華泰名品城與台積電陸續進駐嘉義縣,加上環繞在嘉義市週邊鄉鎮的主要產業園區有無人機研發中心、嘉義科學園區、馬稠後產業園區、中埔公館、水上南靖產業園區、民雄航太園區及布袋水產加值園區等,年產值上看2,000億,因此許多市民憂心嘉義市是否會被邊緣化?未來城市定位應如何調整與應對?
光宏呼籲,從歷史脈絡來看,嘉義市自古以來始終是北台南至南彰化間的區域核心與消費中心,隨著華泰名品城、科學園區及週邊產業園區未來五至十年將陸續發展,嘉義市應超前部署,持續擴大既有教育、醫療、居住等優勢,建構與周邊產業園區的共生互補關係,成為周邊縣市、產業園區的「核心生活機能城市」,刻不容緩。
1130501 | 點亮嘉義市現有地下停車場
嘉義市政府過去五年積極跟中央爭取前瞻停車場興建,但 仍有市民反應舊有的公有停車場包括西市場、中正公園、 垂楊國小地下停車場等普遍存在有機械停車格屢屢故障、 車格縫隙狹窄、環境昏暗、燈箱故障等問題。 嘉義市議員鄭光宏今天要求交通處應都督促委外廠商改善 ,長期來看,應編列預算徹底解決。
1130503 |角色IP(智慧財產權)經濟大爆發
#熊熊想起你 #大白熊 #嘉義市吉祥物 #沉睡的大白熊 角色IP(智慧財產權)經濟大爆發!
年初,黃色小鴨風潮席捲全台,展期30天,為高雄帶來900萬觀光人潮、140億經濟產值。 無獨有偶,台南燈會引進寶可夢城市冒險,快閃兩天,同樣吸引10萬人次與會; 那麼,「嘉義市的角色IP,你會想到誰?」
嘉義市不用外援!我們自己就有國際明星IP! 因疫情而一夕爆紅甚至站上國際,嘉義在地知名藝術家SMART所創作「大白熊」, 討喜的模樣不僅跨領域、跨世代,近年來更成為嘉義市觀光旅遊的熱門話題, 落座在嘉義火車站的大白熊,可愛模樣讓民眾、觀光客都想和他留下合影~
在光宏的貼文也多次出現SMART老師贈與我們的 #沉睡大白熊 小公仔,被民眾多次敲碗想收藏~ 因此光宏建議市府應積極把握「大白熊角色IP行銷亮點」,結合城市特點,持續行銷嘉義城市觀光。
1130503 | 舊屋也要體檢!加強防範舊屋磁磚剝落
403花蓮強震至今,全台餘震超過1,406起,震央在嘉義的地震,也超過31起。有鑒於嘉義市在九二一地震前建築完成的老屋比例高達76.03%,老屋耐震及體檢,就顯得格外重要,針對今年嘉義市預計受理110件建物耐震初評額度,至今卻僅有8件申請,光宏要求工務處要更積極宣導。
另外,針對403強震當天,甫完成自主更新的大樓,竟發生外牆塗料剝落一事,光宏除要求工務處長蘇文崎要深入了解原因外,在管委會尚未改善完成前,應強制要求大樓做好攔截網等措施,保障來往人車安全,同時全面檢視其他公寓大廈磁磚剝落以及弱層(軟腳蝦)建築!
1130507 | 路樹殺人事件?建立巡查示警機制、針對全市路樹管理
#路樹殺人事件 這個不是柯南的標題,而是現在正在我們身邊發生的危險。 三月份文化路郵局小葉欖仁倒塌、差點傷及路人。四月份彰化有郵差因路樹倒塌殉職、高雄也有人不幸遭樹壓斃。
全台各地路樹殺人事件頻傳,儼然成為道路、公園等地不定時炸彈。
今天光宏向市府建議,應全面性盤點嘉義市包括行道樹、公園等地樹木數量,檢視巡查人力是否足夠?要求私人及其他機關所種植樹木要做好自主管理、完善公共意外險,整體性建立嘉義市「樹木巡查及示警機制」,健全市民安全舒適的生活環境。 一起來關心,這個和我們息息相關的議題。 #路樹 #文化路 #公共安全 #嘉義市
1130508 | 腸病毒很可怕!疫苗覆蓋率需更全面
腸病毒疫情急遽升溫,預計五月底達高峰,嘉義市門急診人次創五年新高,自今年初以來,已累積50班級、122名幼童停課,創同期新高。有鑒於去年剛上市的腸病毒疫苗每劑費用高達4千元,最多需打三劑才能獲完整保護力,光宏建議市府以全額或採身份類別方式補助,保護幼童健康成長。 #嘉義市 #補助 #幼童 #幼兒 #議會
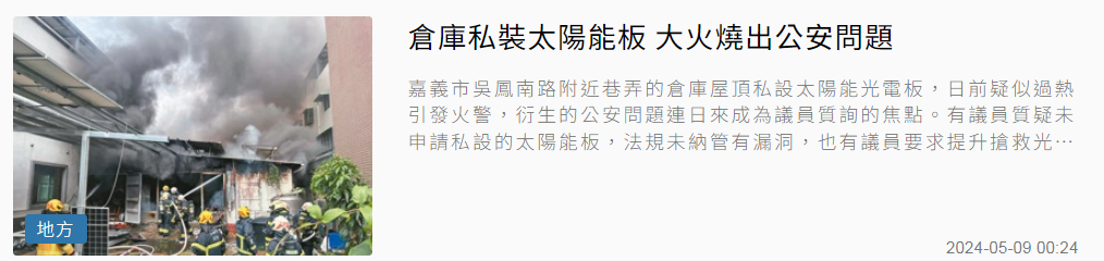
1130508 | 太陽能板消防疑慮 ? 消防兄弟安全第一
東區一處架滿太陽能板屋頂的貨櫃屋上月突起火燃燒,光宏呼籲市府應全面清查全市民宅私設再生能源設備數量,納入管理,保障公安。另有鑒於光電設備火災與傳統火災搶救方式差異極大。同時光宏也呼籲消防局應加強辦理光電設備搶救訓練及風險辨識課程,以提升光電設備搶救效能、並降低救災人員風險。
1130510 | 40分鐘總質詢 我嘉青春必修課 爭取機車免費駕訓
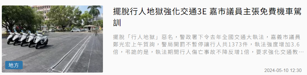
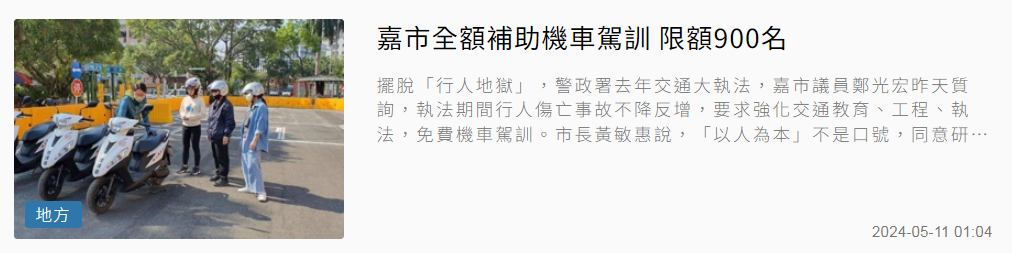
我嘉青春必修課 光宏成功爭取機車駕訓班免費! 一想到嘉義市的機車,你會想到什麼 ? 單行道可以逆行 ? 光宏今天利用 40 分鐘總質詢的時間和市長及市府團隊討論行人地獄與交通3E、即交通執法(Enforcement)、工程(Engineering)和教育(Education)。 過往我們把重點放在執法和工程上,但是總體的事故數卻無法獲得有效的改善。青年族群的機車肇事尤其佔據總體事故相當高的比重,光宏覺得我們應該要更重視交通教育。 現行嘉義市補助青年上『機車駕訓班』,每人一千三百元。但實際上願意去上課後再去考駕照的人寥寥可數,每年的名額都用不完。究其原因,或許可能是仍有數百元的自付額。 所以還是跟以前一樣,大家習慣借父母兄長的機車練習,拿著考照秘笈去考試。不只通過率低、而且真的上路駕駛,也缺少正確安全觀念。 光宏今天在議會中向 勇媽阿惠 – 黃敏惠 建言,希望推動『機車駕訓班免費』,讓機車駕訓班成為嘉義市年輕人出社會前的必修課。 市長當場允諾,並在今天下午由市府發新聞稿同意光宏的提議。 從今年起機車駕訓補助再加碼到「全額補助」,以原 900 名額為限,而且可追溯補助到元月報名者。 希望免費上機車駕訓班成為未來嘉義市機車族的共同回憶,同時也降低青年族群的機車肇事率。 #機車 #駕訓 #嘉義市 #免費
1130517 | 正視長輩需求 消弭數位落差
#手機上網 #消弭數位落差 #愛嘉義 #APP #手機 #數位 #數位教學
台灣歷經了三年疫情影響,數位化進程大幅提升,政府部門也在追求數位化的高效率施政。
但高效率的數位化施政,往往欠缺考量高齡者或數位弱勢者的需求。 三月底服務處旁就曾發生垃圾車故障,導致倒垃圾的市民原地枯等一個半小時, 光宏代民眾詢問市府,得到的回覆是「可以上網查詢即時定位垃圾車位址。」 這件事情的處理,其實可以有更體貼的做法!
今日光宏也在議會提醒各局處應留意數位落差,讓更多的便民服務能夠更貼心、消弭數位落差。
1130520 | 爭取嘉義社大固定校址於大同技術學院
大同技術學院將於今年七月退場,嘉義市政府將分三年編列一億八千萬預算接收。
原本嘉義社區大學租用大同技術學院部分校舍上課,未來將何去何從? 嘉義社區大學二十四年來為嘉義市民提供繼續教育,但是校址從東吳高職、志航國小、嘉大林森校區、中油訓練所到現在的大同技術學院,始終無法定址安居。
光宏透過此次議會定期會,向黃敏惠市長為嘉義社區大學師生請命,希望市府在規劃大同技術學院嘉義校本部時,能將社區大學入駐案考慮入其中。
聯署提案
建請市府補助腸病毒疫苗接種

建請市府針對首次辦理公共安全申報大樓,提供申報費用經費補助

建請市府考量接收大同技術學院校本部校址後,整體評估將部分校舍轉型為社區大學固定校址

本次議會光宏相關新聞報導連結

自由時報 : 台積電嘉縣設廠嘉市被邊緣化? 黃敏惠:缺中央支持
https://news.ltn.com.tw/news/politics/breakingnews/4658129
自由時報 : 嘉市北港路開發 形塑「輕軌TOD門戶」
https://news.ltn.com.tw/news/life/paper/1643715





中國時報 : 孩童打腸病毒疫苗要花1.2萬 家長負擔大嘉市議員籲補助






